新疆政府网 国家体育总局 加入收藏 设为首页 无障碍 繁/简
搜索
  • 坚决维护习近平同志党中央的核心、全党的核心地位,坚决维护党中央权威和集中统一领导,

    更加紧密地团结在以习近平同志为核心的党中央周围,以中国式现代化全面推进中华民族伟大复兴!

    坚决维护习近平同志党中央的核心、全党的核心地位,坚决维护党中央权威和集中统一领导,更加紧密地团结在以习近平同志为核心的党中央周围,以中国式现代化全面推进中华民族伟大复兴!

  • 高举中国特色社会主义伟大旗帜,全面贯彻习近平新时代中国特色社会主义思想,弘扬伟大建党精神,

    自信自强、守正创新,踔厉奋发、勇毅前行,为全面建设社会主义现代化国家、全面推进中华民族伟大复兴而团结奋斗!

    高举中国特色社会主义伟大旗帜,全面贯彻习近平新时代中国特色社会主义思想,弘扬伟大建党精神,自信自强、守正创新,踔厉奋发、勇毅前行,为全面建设社会主义现代化国家、全面推进中华民族伟大复兴而团结奋斗!

  • 务必不忘初心、牢记使命,务必谦虚谨慎、艰苦奋斗,务必敢于斗争、善于斗争,

    坚定历史自信,增强历史主动,谱写新时代中国特色社会主义更加绚丽的华章!

    务必不忘初心、牢记使命,务必谦虚谨慎、艰苦奋斗,务必敢于斗争、善于斗争,坚定历史自信,增强历史主动,谱写新时代中国特色社会主义更加绚丽的华章!

  • 全面学习宣传贯彻党的二十大精神,深刻领悟“两个确立”的决定性意义,增强“四个意识”、

    坚定“四个自信”、做到“两个维护”,把党的二十大精神和要求落实到新疆工作各方面全过程!

    全面学习宣传贯彻党的二十大精神,深刻领悟“两个确立”的决定性意义,增强“四个意识”、坚定“四个自信”、做到“两个维护”,把党的二十大精神和要求落实到新疆工作各方面全过程!

  • 坚持以习近平新时代中国特色社会主义思想为指导,完整准确贯彻新时代党的治疆方略,

    牢牢扭住社会稳定和长治久安总目标,坚持依法治疆、团结稳疆、文化润疆、富民兴疆、长期建疆,

    建设团结和谐、繁荣富裕、文明进步、安居乐业、生态良好的美好新疆!

    坚持以习近平新时代中国特色社会主义思想为指导,完整准确贯彻新时代党的治疆方略,牢牢扭住社会稳定和长治久安总目标,坚持依法治疆、团结稳疆、文化润疆、富民兴疆、长期建疆,建设团结和谐、繁荣富裕、文明进步、安居乐业、生态良好的美好新疆!

  • 坚决贯彻落实习近平总书记视察新疆重要讲话重要指示精神,

    推动事关长治久安的根本性、基础性、长远性工作,在新时代新征程上奋力建设美好新疆!

    坚决贯彻落实习近平总书记视察新疆重要讲话重要指示精神,推动事关长治久安的根本性、基础性、长远性工作,在新时代新征程上奋力建设美好新疆!

icon当前位置: 首页 > 政务动态 > 新疆体坛

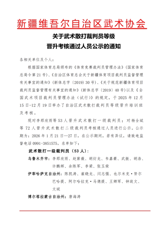
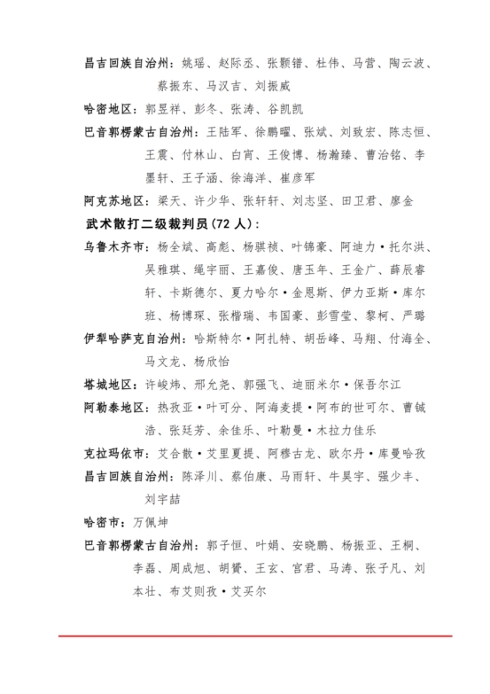
关于武术散打裁判员等级晋升考核通过人员公示的通知

  • 2026-01-22 10:37
  • 来源:自治区体育局
  • 【字体:      
  • 分享:



来源:新疆维吾尔自治区武术协会

【TOP】 【打印页面】 【关闭页面】
扫一扫在手机打开当前页

相关文章

    暂无相关信息!