新疆维吾尔自治区体育局
政府信息公开
政府信息公开指南
政府信息公开制度
法定主动公开内容
政府信息公开年报
政府网站年度报表
依申请公开
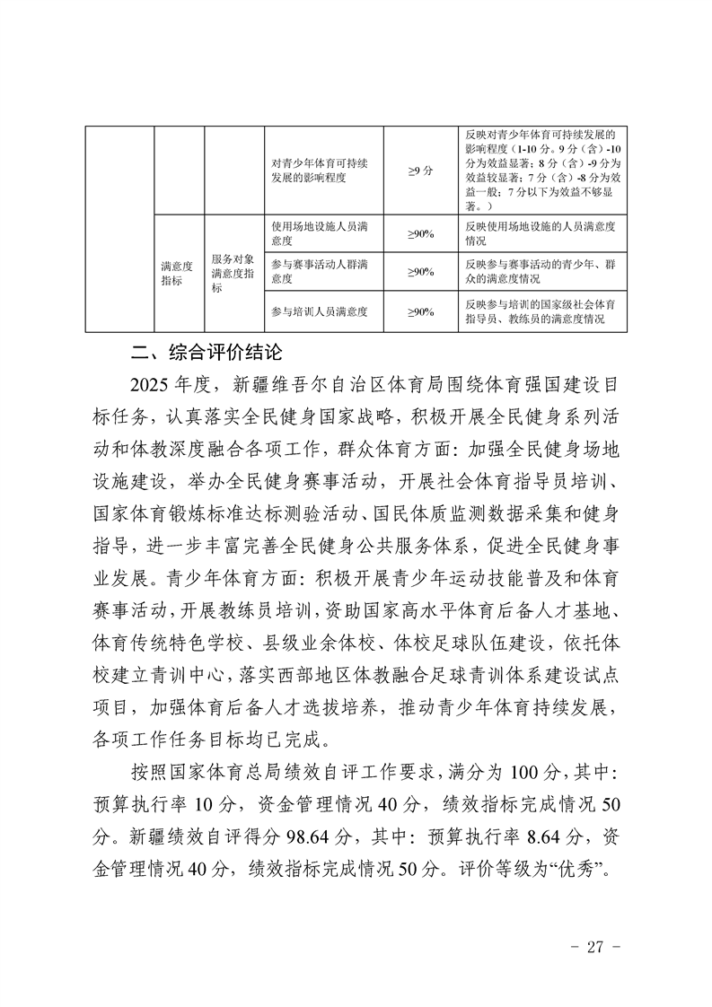
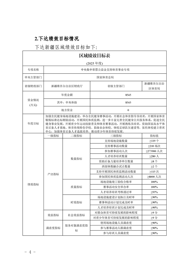
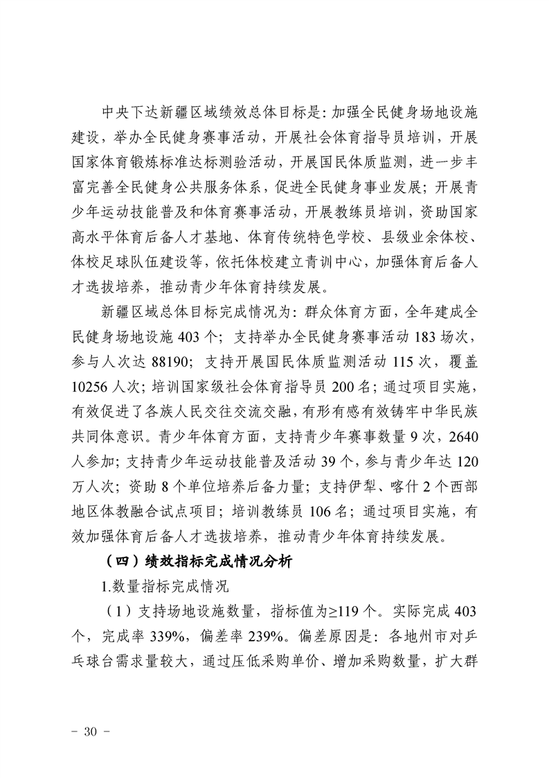
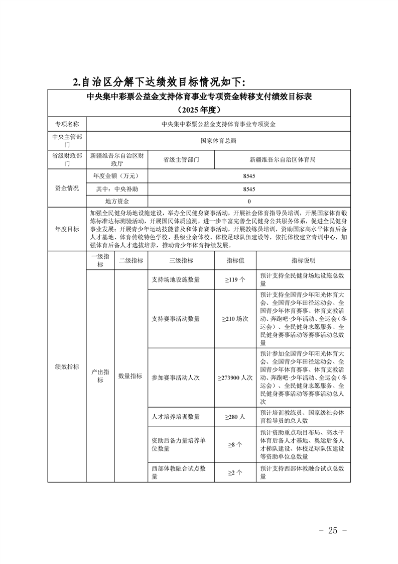
新疆 2025 年度中央集中彩票公益金支持体育事业专项资金转移支付绩效自评报告
发布时间:2026-03-31 浏览次数:
【字体:
大
中
小
】
附件下载:
(此件于重新编辑)
相关链接:
法定主动公开内容