新疆维吾尔自治区体育局
政府信息公开
政府信息公开指南
政府信息公开制度
法定主动公开内容
政府信息公开年报
政府网站年度报表
依申请公开
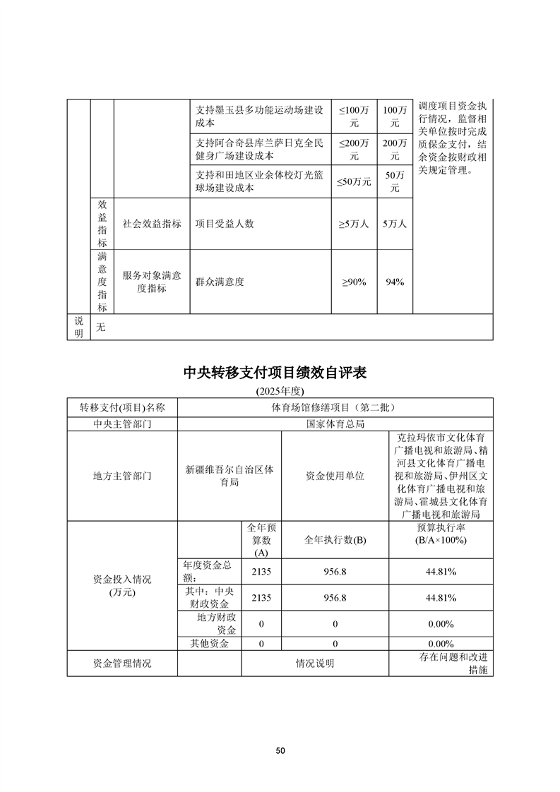
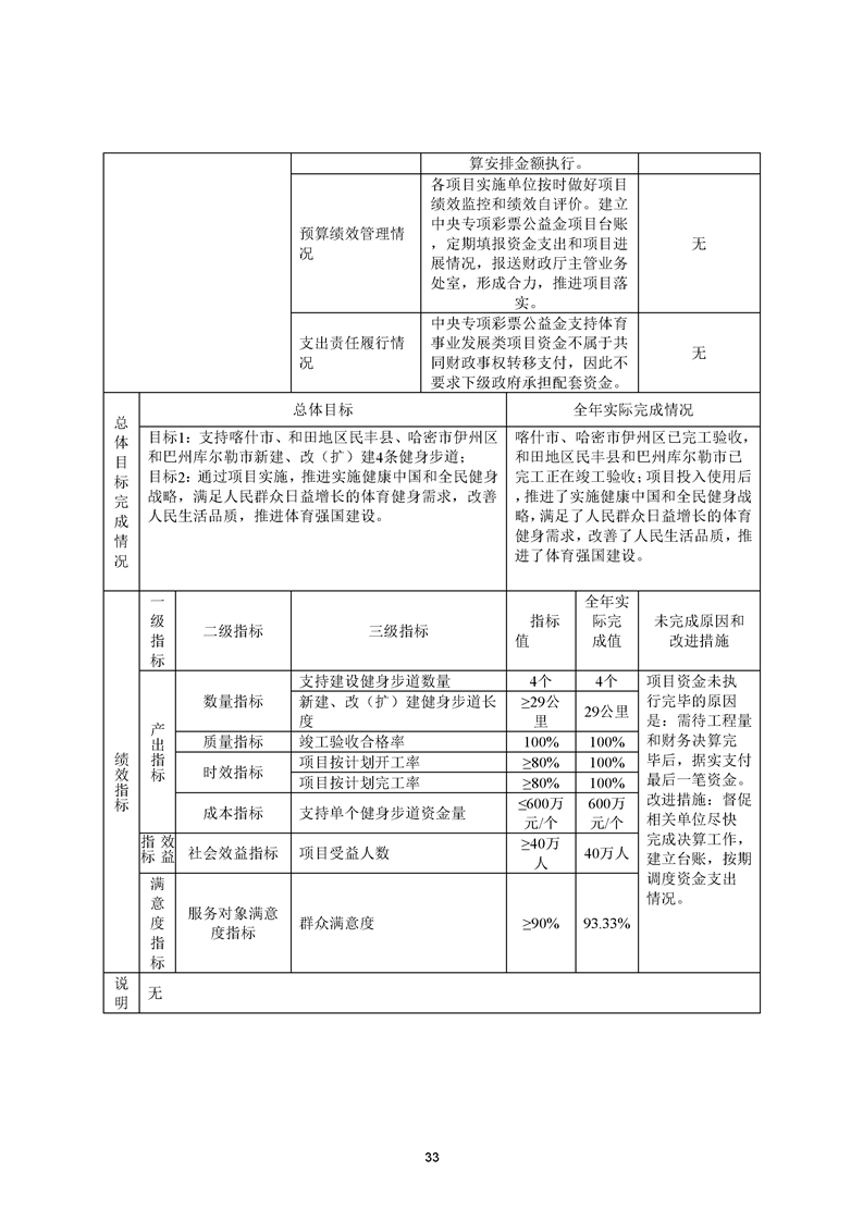
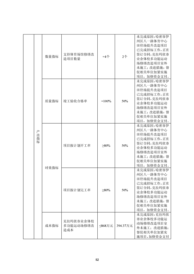
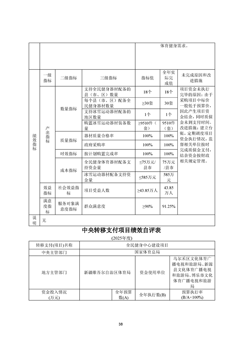
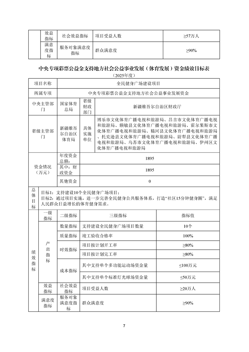
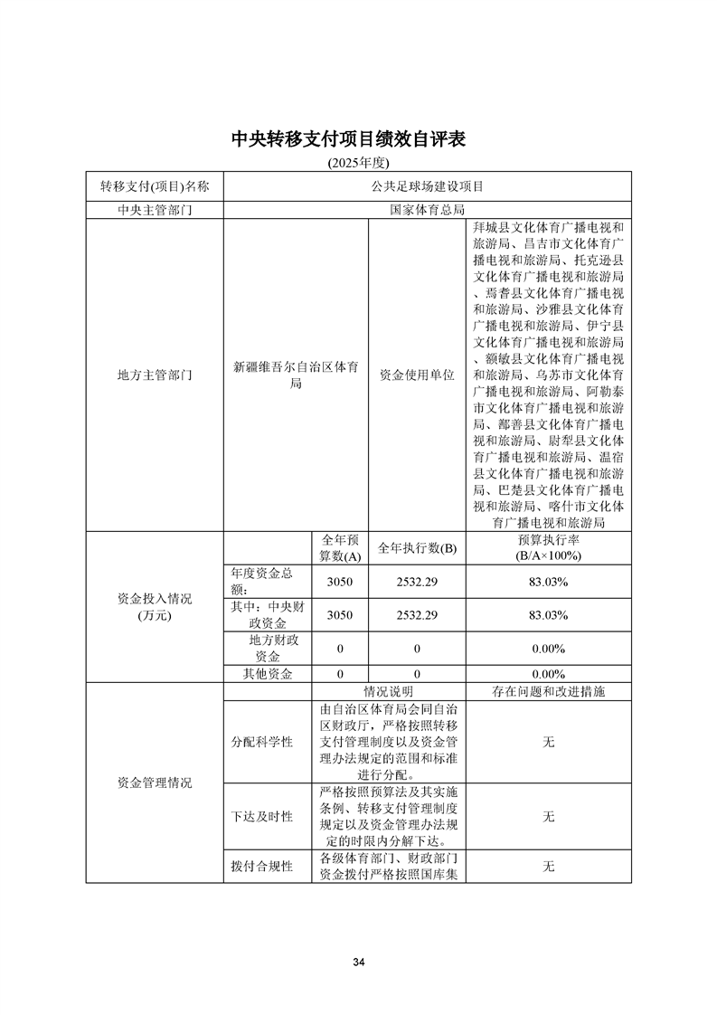
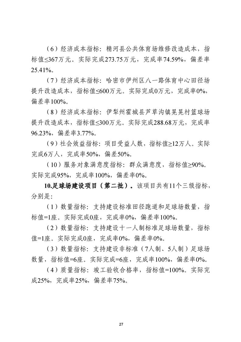
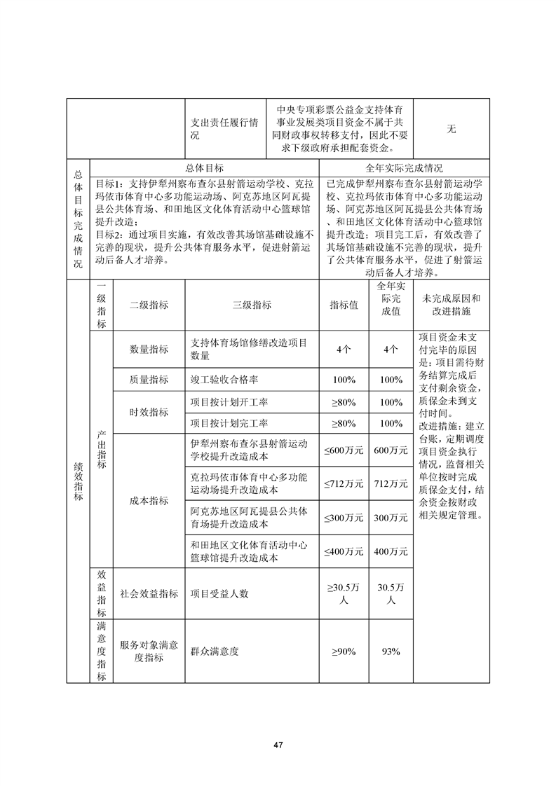
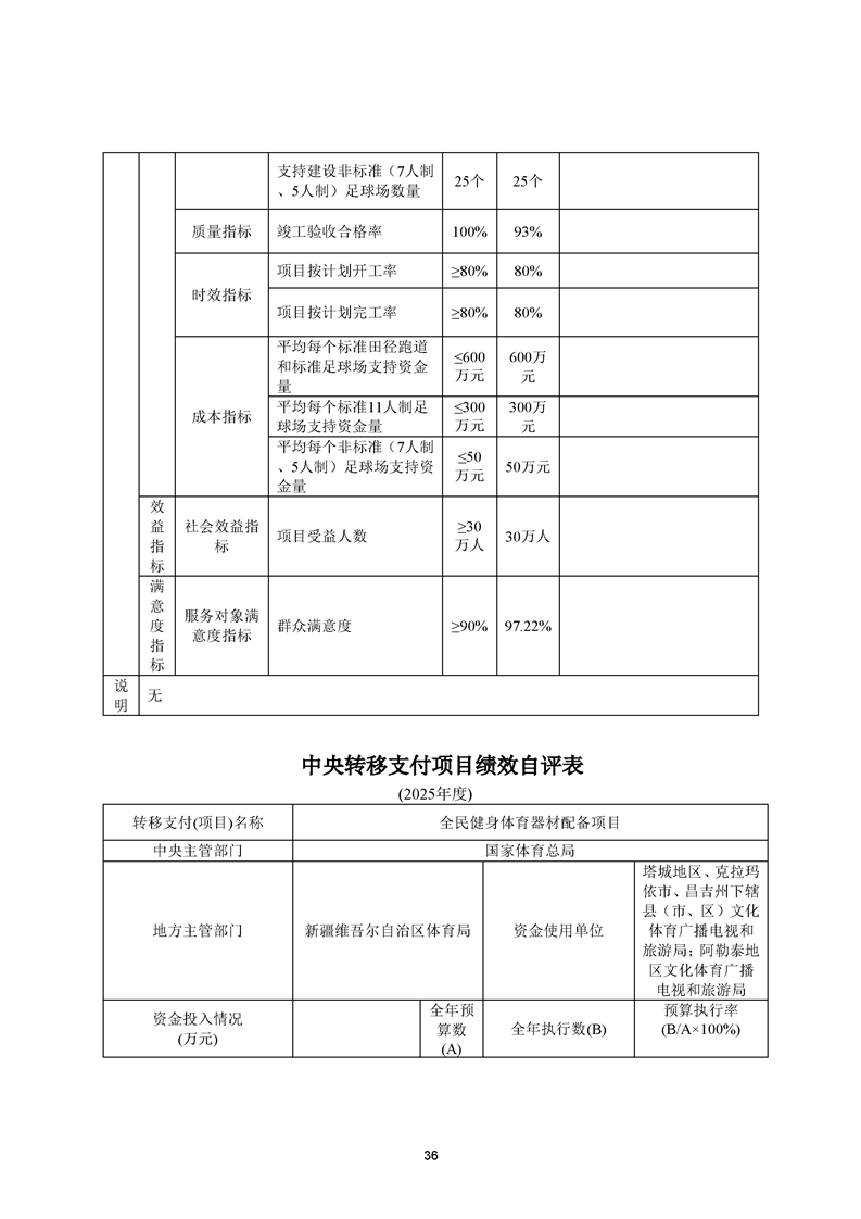
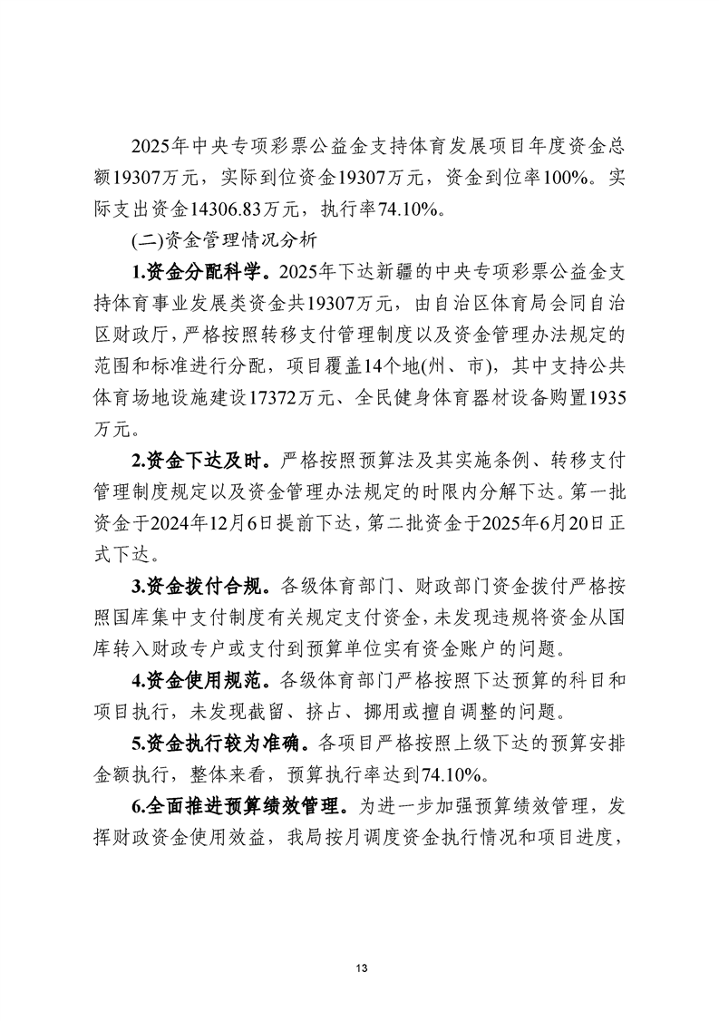
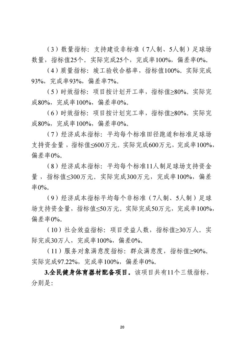
中央专项彩票公益金支持地方社会公益事业发展(体育健身)资金转移支付2025年度绩效自评报告
发布时间:2026-03-31 浏览次数:
【字体:
大
中
小
】
附件下载:
(此件于重新编辑)
相关链接:
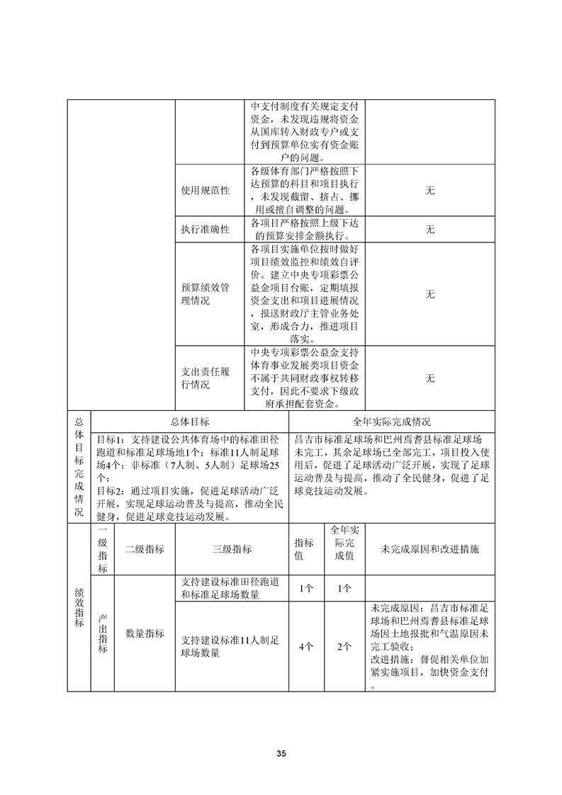
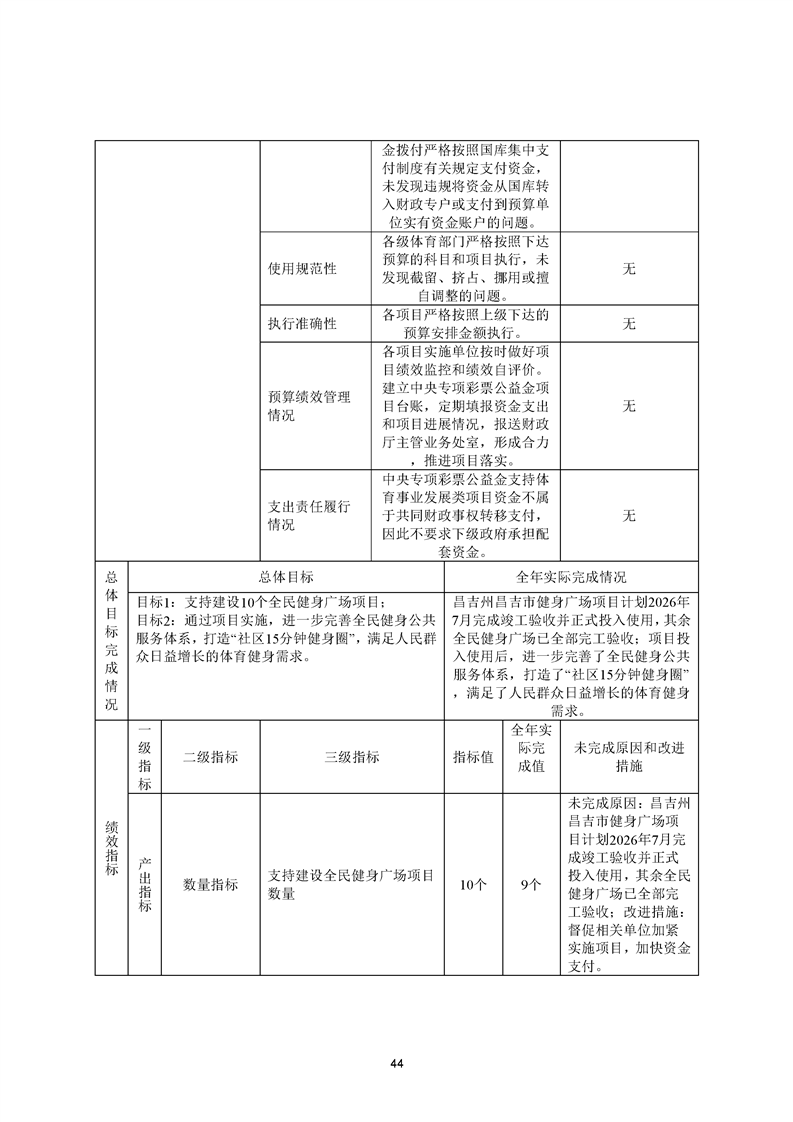
法定主动公开内容